您好,欢迎访问河源再生资源网!今日是:
手机版
|
微信公众号
|
网站地图
|
加入收藏
新闻资讯
交易市场
在线回收
政策法规
行业服务
您当前位置:
首页
>
新闻资讯
>
行业资讯
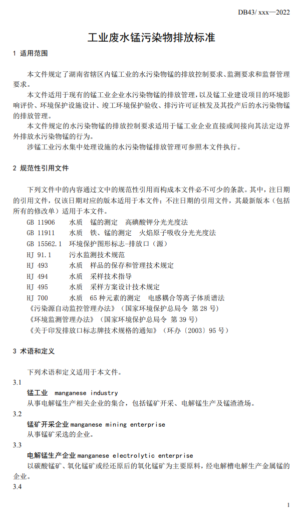
湖南发布《工业废水锰污染物排放标准》(征求意见稿)
来源:互联网 时间:2022-02-16 15:29:06
保护视力色:
【字体大小:
大
中
小
】
近日,湖南省市场监督管理局标准化处发布关于征求地方标准《工业废水锰污染物排放标准》(征求意见稿)意见的通知。
分享:
打印本文
关闭页面
上一篇:
“塑料积分”的利与弊
下一篇:
合肥肥西加快变型拖拉机报废淘汰和补助实施工作