您好,欢迎访问河源再生资源网!今日是:
《含有色金属固体废物回收利用技术规范》
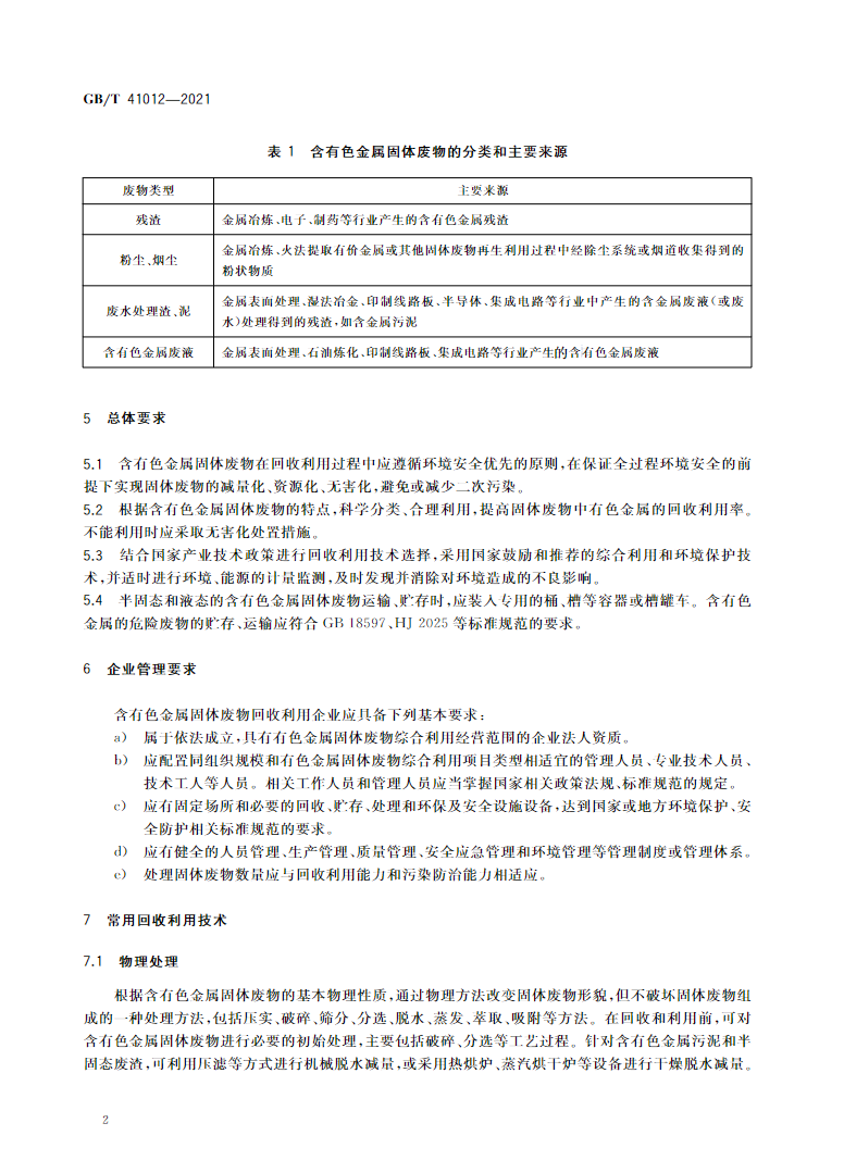
GB/T41012-2021《含有色金属固体废物回收利用技术规范》于2021年12月31日经国家市场监督管理总局(国家标准化管理委员会)批准发布,自2022年7月1日起实施。
本文件规定了含有色金属固体废物回收利用的总体要求、企业管理要求、生态环境保护要求和回收利用产物管理要求。本文件适用于黑色金属冶炼、有色金属冶炼、电子工业、金属表面处理、石油炼化、环境治理等行业产生的含有色金属的残渣、粉尘、烟尘、污泥和废液等固体废物的回收利用。













