您好,欢迎访问河源再生资源网!今日是:
手机版
|
微信公众号
|
网站地图
|
加入收藏
新闻资讯
交易市场
在线回收
政策法规
行业服务
您当前位置:
首页
>
新闻资讯
>
行业资讯
《北海市再生资源回收管理办法(草案)》
来源:互联网 时间:2022-03-15 10:53:59
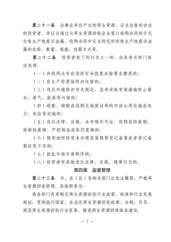
保护视力色:
【字体大小:
大
中
小
】
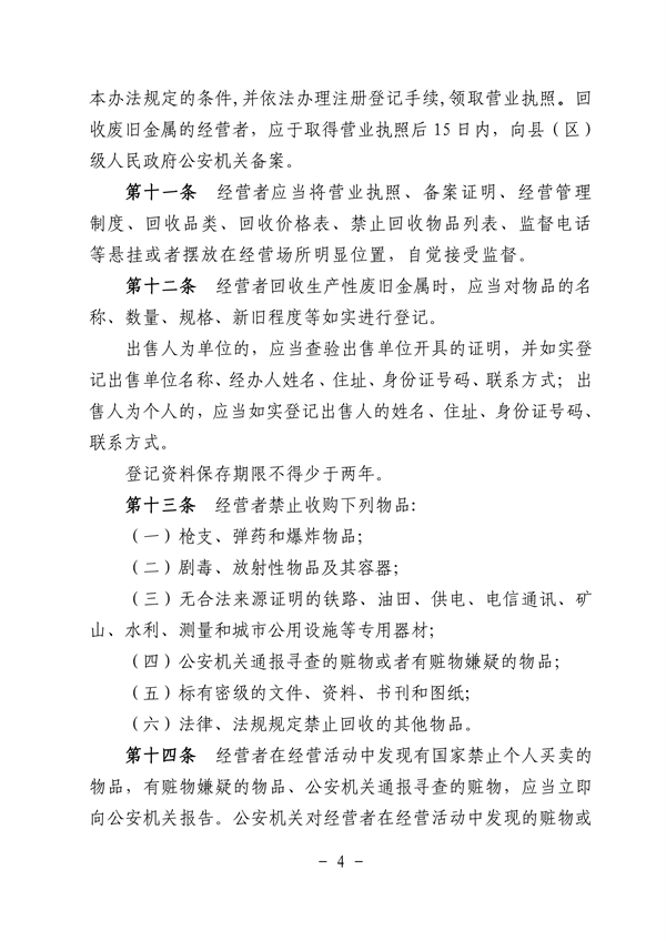
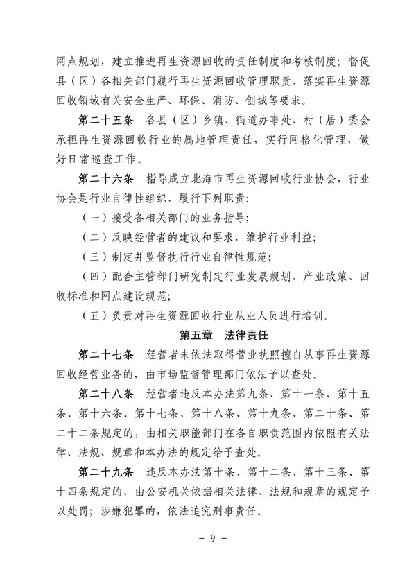
北海市商务局发布关于《北海市再生资源回收管理办法(草案)》的公示(第2次),规范再生资源回收行业经营行为,促进行业健康有序发展,详情如下:
分享:
打印本文
关闭页面
上一篇:
云南曲靖全力整改中央生态环保督察交办问题
下一篇:
广东吴川开展非法回收拆解报废机动车行为巡查