您好,欢迎访问河源再生资源网!今日是:
新版废旧目录出台新增电燃热水器等
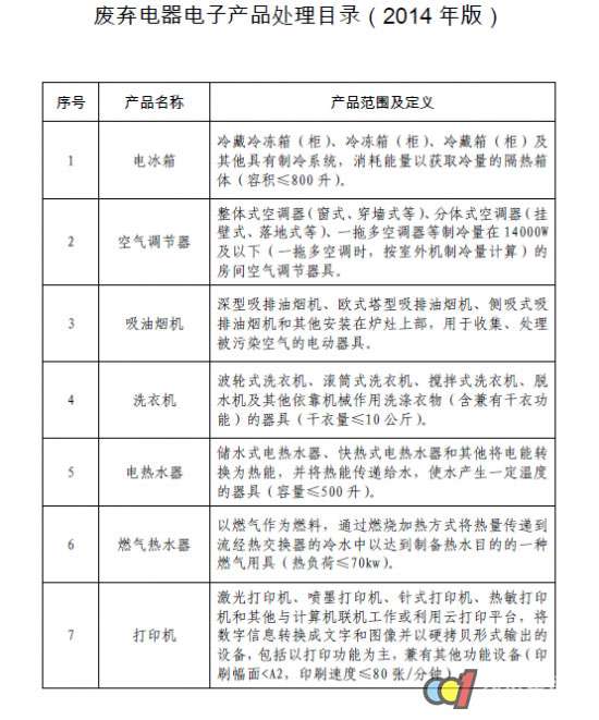
发改委网站2月13日公告了六部委印发的《废弃电器电子产品处理目录》(2014年版),公告称,根据《废弃电器电子产品回收处理管理条例》(国务院令第551号)规定,新版目录自2016年3月1日起实施。《废弃电器电子产品处理目录(第一批)》同时废止。
记者了解到,新版目录在第一批目录(冰箱、空调、洗衣机、彩电、电脑)的基础上,将品类扩大至14类,其中新增家电品类有吸油烟机、电热水器、燃气热水器,至此,在废旧电器产品处理目录中,总共有7类家电产品;新增电子类产品有打印机、复印机、传真机、监视器、微型计算机、移动通信手持机以及电话单机。
目前,厨卫行业已经步入更新换代的高潮期,吸油烟机、电热水器、燃气热水器的使用年限约为8年,而2002-2005年是房地产活跃时代,大城市住房率已经达到6成,这就表明大城市有超过半数的家庭的油烟机、热水器等将进入更新换代时期,大量的废旧厨卫产品需要解决回收处理问题。
新版目录此时考虑增加吸油烟机、电热水器、燃气热水器三个品类对于排除即将面临的回收处理难题十分必要。
而另一方面,对于厨卫制造企业而言,可能即将面临缴纳吸油烟机、电热水器、燃气热水器三类产品的“废弃电器电子产品处理基金”。



