您好,欢迎访问河源再生资源网!今日是:
城市园林废弃物资源回收和深加工技术要求
1范围
本文件规定了园林废弃物收集和运输、深加工技术要求、安全生产、环境保护与劳动卫生的要求。
本文件适用于园林发弃物资源回收及深加工的技术要求。
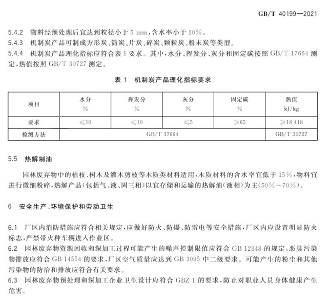
2规范性引用文件
下列文件中的内容通过文中的规范性引用而构成本文件必不可少的条款。其中,注日期的引用文件,仅该日期对应的版本适用于本文件;不注日期的引用文件,其最新版本(包括所有的修改单)适用于本文件。
GB3095环境空气质量标准
GB7959粪便无害化卫生标准
GB12348工业企业厂界环境噪声排放标准
GB14554恶臭污染物排放标准
GB15063复合肥料
GB/T17664木炭和木炭试验方法
GB/T23486城镇污水处理厂污泥处置园林绿化用泥质
GB/T30727固体生物质燃料发热量测定方法
GBZ1工业企业设计卫生标准
CJJ52生活垃圾堆肥处理技术规范
CJJ86生活垃圾堆肥处理厂运行维护技术规程
CJ/T309城镇污水处理厂污泥处置农用泥质
NY525有机肥料
NY884生物有机肥
3术语和定义
下列术语和定义适用于本文件。
3.1园林废弃物gardenwaste
园林垃圾
园林植物自然凋落或人工养育过程中所产生的植物残体。
注:主要包括草屑、落叶、树木与灌木剪枝等。
3.2机制炭charcoalbriquettes
以含碳元素的可燃生物质为原料,经细粉碎、干燥、热压成型并高温炭化获得的固体产物。






